ACT4060A 2A šíroký vstupní step-down převodník
ACT4060A 2A šíroký vstupní step-down převodník
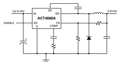
ACT4060A je current-mode step-down DC/DC převodník, který poskytuje až 2A výstupního proudu při spínací frekvenci 400 kHz.
Specifikace:
- Výstupní proud 2A
- Až 96% účinnost
- Vstupní rozsah 4.5V až 24V
- 10µA spotřeba energie při vypnutí
- Frekvence spínání 400 kHz
- Regulovatelný výstupní napětí
- Ochrana proti přetížení proudu cyklu na cyklus
- Ochrana proti přehřátí
- Snížení frekvence při zkratu
- Stabilita s širokým rozsahem kondenzátorů, včetně keramických kondenzátorů s nízkým ESR
- Balení SOP-8



